6686体育 - 流畅首播全球篮球足球热门赛事
电子地图
后台管理
首页
公司新闻
通知公告
学术之窗
公司概况
6686简介
管理团队
组织机构
联系方式
经理信箱
教师与研究
物流管理系
信息管理系
工商管理系
生态文旅系
财务管理系
实验实训中心
科研成果
旗下产业
专业介绍
一流课程
教研项目
学科竞赛
实训平台
管理制度
审核评估
饶斌班
新闻报道
专业介绍
招生信息
研究生教育
招生信息
硕士点介绍
硕士生导师
规章制度
学位点建设
导师风采
党群工作
湖北省“强国行”专项行动
党建工作
工会工作
清廉商院
员工工作
学工动态
学工队伍
6686怎么进入
6686怎么注册
奖贷助保
常用下载
人才招聘
招生信息
专业介绍
就业招聘
员工
员工工作
员工风采
饶斌班
新闻报道
专业介绍
招生信息
当前位置:
首页
>>
饶斌班
>>
专业介绍
>>
正文
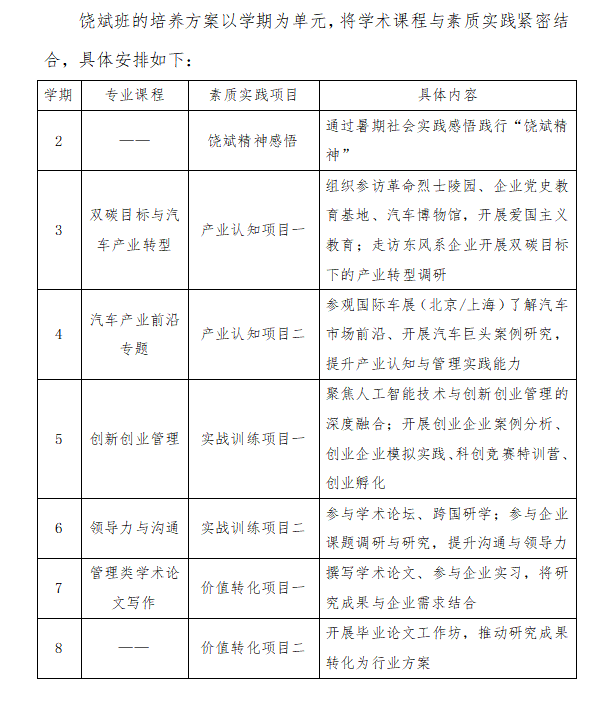
饶斌班研读计划
发布时间:2025-10-14 作者: 浏览次数:
上一条:
2025级“饶斌班”招生简章
6686体育 - 流畅首播全球篮球足球热门赛事 版权所有@2026年 学院地址:湖北省十堰市车城西路167号
邮编:442002 电话:0719-8512738